doi: 10.56294/saludcyt2024.1180
ORIGINAL
Relationship between Mood States and Perception of educational Quality: An Impact of the Digital Context?
Relación entre Estados Anímicos y Percepción de la Calidad Educativa: ¿Un Impacto del Contexto Digital?
Mónica Eugenia Peñalosa Otero1
*, Carlos Andrés Arango
Lozano1
*, Isabel Cristina
Flores Rueda2
*, Armando Sánchez Macías2
*, Javier Mauricio García Mogollón3
*
1Universidad Jorge Tadeo Lozano. Bogotá, Colombia.
2Universidad Autónoma de San Luis Potosí – UASLP, México.
3Universidad de Pamplona. Pamplona, Colombia.
Citar como: Peñalosa Otero ME, Arango Lozano CA, Flores Rueda IC, Sánchez Macías A, García Mogollón JM. Relationship between Mood States and Perception of educational Quality: An Impact of the Digital Context? Salud, Ciencia y Tecnología. 2024; 4:.1180. https://doi.org/10.56294/saludcyt2024.1180
Enviado: 01-02-2024 Revisado: 12-06-2024 Aceptado: 14-11-2024 Publicado: 15-11-2024
Editor: Dr.
William Castillo-González ![]()
Autor para la correspondencia: Mónica Eugenia Peñalosa Otero *
ABSTRACT
Introduction: social networks are essential elements in the lives of adolescents, fundamentally. The dependency and the time they invest in them affect their cognitive and social development. The present study aims to explore the relationship between daily time spent on social networks and various aspects of students’ educational perception and motivation.
Method: by using a quantitative methodology, a chi-square test was carried out to analyze the independence of variables related to the use of social networks and different facets of learning.
Results: the results indicate that the time spent on social networks has a significant influence on students’ perception of study quality, satisfaction and importance, as well as their emotional disposition towards learning. The relationship between variables such as “Daily Time on Social Networks” and “Motivation towards Study” or “Perception of Educational Quality” highlights how excessive use of social networks can lead to a diminished appreciation of academic activities. The findings highlight the need for educational institutions to develop strategies to regulate social media use and promote more positive academic engagement.
Keywords: Chi-Square Analysis; Academic Motivation; Educational Perception; Social Networks.
RESUMEN
Introducción: las redes sociales constituyen elementos esenciales en la vida de los adolescentes, fundamentalmente. La dependencia y el tiempo que invierten en ellas inciden en el desarrollo cognoscitivo y social de estos. El presente estudio tiene como objetivo explorar la relación entre el tiempo diario dedicado a las redes sociales y diversos aspectos de la percepción educativa y la motivación de los estudiantes.
Método: al utilizar una metodología cuantitativa, se realizó una prueba de chi-cuadrado para analizar la independencia de variables relacionadas con el uso de redes sociales y diferentes facetas del aprendizaje.
Resultados: los resultados indican que el tiempo dedicado a las redes sociales tiene una influencia significativa en la percepción de los estudiantes sobre la calidad del estudio, la satisfacción y la importancia, así como en su disposición emocional hacia el aprendizaje. La relación entre variables como “Tiempo Diario en Redes Sociales” y “Motivación hacia el Estudio” o “Percepción de la Calidad Educativa” resalta cómo el uso excesivo de redes sociales puede llevar a una apreciación disminuida de las actividades académicas. Las conclusiones subrayan la necesidad de que las instituciones educativas desarrollen estrategias para regular el uso de redes sociales y promover un compromiso académico más positivo.
Palabras clave: Análisis Chi-Cuadrado; Motivación Académica; Percepción Educativa; Redes Sociales.
INTRODUCCIÓN
El uso de redes sociales se ha convertido en una parte integral de la vida cotidiana de los estudiantes universitarios, especialmente entre aquellos que tienen entre 18 y 29 años. Plataformas como Instagram, Facebook, Twitter y TikTok ya no se limitan a servir como medios de interacción social, sino que ahora tienen un impacto significativo en cómo los estudiantes perciben su entorno académico y en la manera en que se comportan en relación con sus compañeros.(1,2,3,4) Se afirma que la percepción distorsionada del uso de redes sociales en comparación con los pares puede contribuir a un fenómeno conocido como “miedo a quedarse fuera” (Fear of Missing Out - FOMO), que puede llevar a los estudiantes a involucrarse en un uso excesivo de redes sociales para no sentirse excluidos de las interacciones sociales percibidas, el uso excesivo puede, a su vez, tener efectos perjudiciales en el bienestar psicológico y el rendimiento académico de los estudiantes.(5,6,7,8,9,10,11)
Esto tiene implicaciones importantes para la práctica educativa en instituciones de educación superior, tal es el caso, que se sugiere que los administradores y el personal educativo desarrollen estrategias para corregir las percepciones erróneas de los estudiantes respecto al uso de redes sociales y promover un uso más equilibrado y saludable de estas plataformas. Intervenciones como la utilización de encuestas, resúmenes de uso y paneles de control en redes sociales, pueden ayudar a los estudiantes a tener una visión más precisa de su propio uso y a reducir la presión social derivada de percepciones incorrectas.
La motivación es un factor crucial en los procesos de aprendizaje de los centennials o también conocidos como la Generación Z, ya que influye directamente en su nivel de compromiso, concentración y rendimiento académico; algunos aspectos clave de la importancia de la motivación en esta generación son la autonomía y el control, dado que los centennials los valoran sobre su aprendizaje.(12,13,14,15,16)
La Teoría de la Autodeterminación (TAD), distingue entre motivación intrínseca y extrínseca, enfatiza la importancia de la autodeterminación en el aprendizaje. La motivación intrínseca se refiere a la que proviene del propio interés o disfrute de la tarea; en ese orden de ideas, los estudiantes están intrínsecamente motivados cuando encuentran el aprendizaje interesante, relevante y alineado con sus valores personales. De otro lado está la motivación extrínseca la cual se refiere a la motivación que proviene de factores externos, como recompensas, calificaciones o la aprobación de otros, aunque puede ser efectiva a corto plazo, la TAD sostiene que la motivación intrínseca es más poderosa y sostenible.
Esta teoría, también postula que la motivación se nutre cuando se satisfacen tres necesidades psicológicas básicas: la autonomía, la competencia y la relación. De acuerdo con ello, los estudiantes necesitan sentir que tienen control sobre su aprendizaje (autonomía), que son capaces de tener éxito (competencia), y que están conectados con otros (relación).
Estos jóvenes han crecido en un mundo altamente digitalizado, y la conexión con la tecnología es una parte integral de sus vidas. Es por ello por lo que incorporar herramientas digitales y recursos tecnológicos en el proceso de aprendizaje puede aumentar su motivación al hacer el contenido más accesible y atractivo, no obstante, el uso de actividades digitales en la era digital es esencial para el desarrollo de habilidades de pensamiento de orden superior, ya que permite a los estudiantes interactuar de manera más activa y dinámica con los contenidos, facilitando el proceso de comprensión y aplicación del conocimiento.(17,18,19,20,21,22,23)
La Taxonomía de Bloom para la era digital, se presenta como una herramienta esencial para la modernización del proceso educativo, integrando metodologías tradicionales con tecnologías emergentes. La implementación efectiva de estas actividades digitales en instituciones educativas permite evaluar la comprensión de los estudiantes y promover un aprendizaje más activo y contextualizado en la realidad digital actual. Por lo tanto, se recomienda desarrollar programas de capacitación docente enfocados en la aplicación de dicha taxonomía, con el fin de cerrar la brecha digital entre diferentes tipos de instituciones educativas y garantizar una educación de calidad.
La TAD proporciona un marco teórico sólido para entender la motivación académica, ya que identifica factores contextuales que pueden promover o frustrar la satisfacción de las necesidades psicológicas básicas de los estudiantes, impactando así en su rendimiento y bienestar. Los estudiantes con perfiles motivacionales autónomos (es decir, aquellos que realizan actividades por un interés genuino y personal), tienden a mostrar mejores resultados académicos y a experimentar mayores niveles de satisfacción personal.
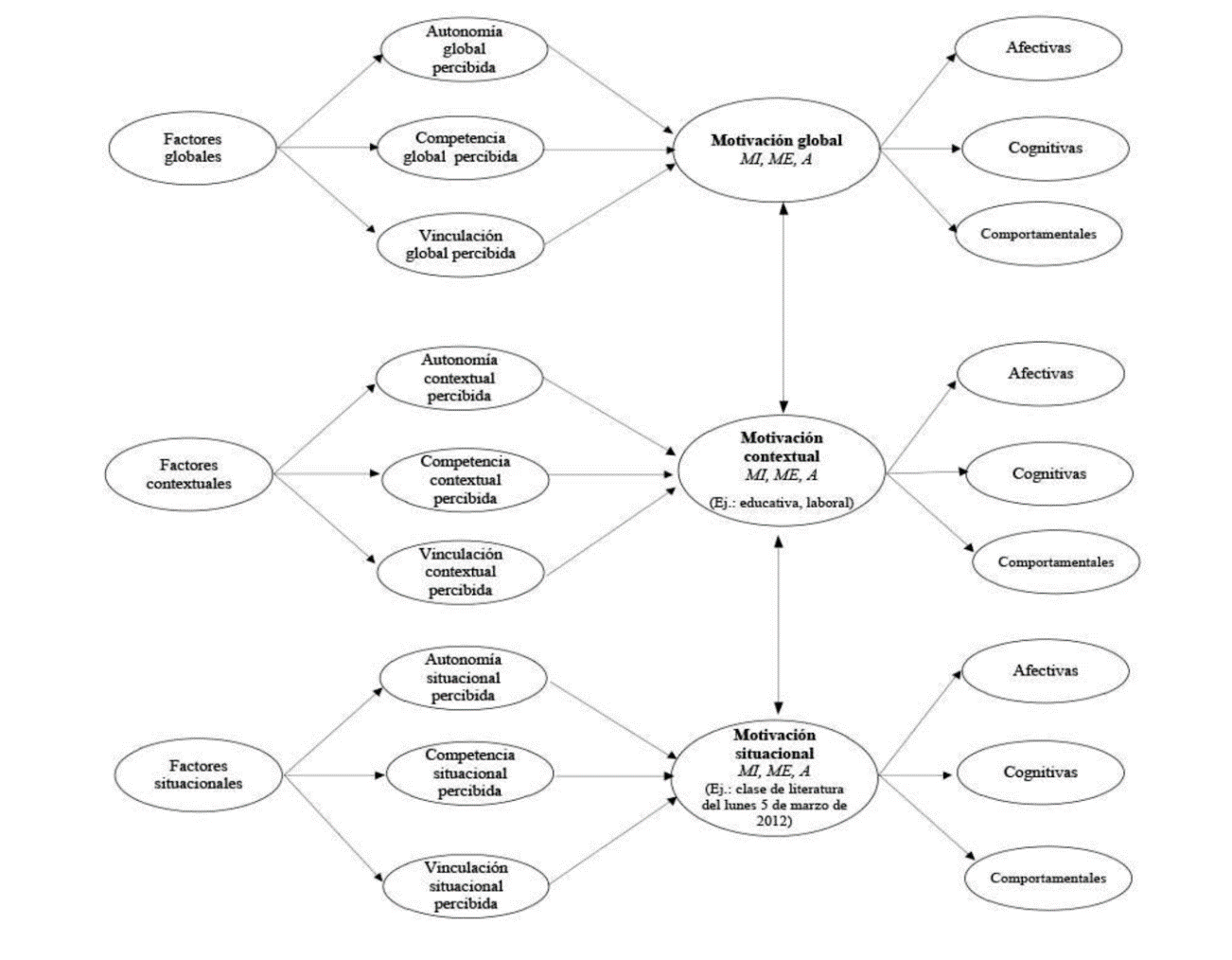
La motivación es esencial en el aprendizaje de los centennials porque se basa en su necesidad de relevancia, autonomía, interacción social, y tecnología. Los colegios y universidades deben considerar estos factores para diseñar estrategias que capturen y mantengan la atención de esta generación, facilitar un aprendizaje más efectivo y significativo. Al hacer referencia sobre la motivación en la enseñanza media y superior, se hace necesario abordar algunas teorías psicológicas y educativas que explican cómo y por qué los estudiantes se comprometen con su aprendizaje (figura 1).

Figura 1. Modelo jerárquico de la motivación (basado en Vallerand, 1997)
Fuente: Stover. Teoría de la Autodeterminación: una revisión teórica. 2017
Los estudios sobre la Taxonomía de Bloom para la era digital,(24) se centra en analizar la aplicabilidad de esta herramienta en actividades educativas digitales, con el fin de potenciar el nivel de comprensión en los estudiantes de Educación General Básica (EGB). Este estudio se enfocó en tres tipos de instituciones educativas (Fiscal, Fiscomisional y Particular) de la ciudad de Loja, Ecuador, durante el periodo 2019-2020, entre los resultados se demostraron que la institución particular tuvo una mayor implementación de la taxonomía a través de actividades digitales, lo cual se tradujo en un nivel superior de comprensión en comparación con las otras instituciones.
La Teoría de las Metas de Logro,(25) se centra en las metas que los estudiantes establecen en contextos académicos y cómo estas influyen en su motivación y desempeño. De acuerdo con esto, los estudiantes con metas de dominio o de aprendizaje, están motivados por el deseo de aprender y mejorar sus habilidades; así como, a enfrentar desafíos y persistir ante las dificultades. Los estudiantes con metas de rendimiento están motivados por el deseo de obtener buenas calificaciones o ser vistos como competentes por los demás. Esto puede llevar a evitar desafíos por temor al fracaso. Es importante indicar que los estudiantes con mentalidad de crecimiento tienden a estar más motivados y a tener un mejor rendimiento gracias al desarrollo de sus habilidades.
La Teoría de la Autoeficacia se refiere a la creencia de los estudiantes en su capacidad para ejecutar acciones necesarias para alcanzar objetivos específicos. La autoeficacia es una fuente poderosa de motivación. Es por ello por lo que los estudiantes que creen en su capacidad para tener éxito en una tarea están más motivados para participar y persistir en ella. En consecuencia, los altos niveles de autoeficacia están asociados con un mayor esfuerzo, persistencia y resiliencia frente a las dificultades académicas.
La Teoría de la Expectativa-Valor sugiere que la motivación de los estudiantes se ve influida por dos factores principales: sus expectativas de éxito y el valor que atribuyen a la tarea. La expectativa de éxito es la creencia de los estudiantes sobre si pueden o no tener éxito en una tarea determinada, las cuales están influidas por experiencias pasadas, creencias sobre la dificultad de la tarea y la percepción de sus propias habilidades. Mientras que el valor de la tarea se refiere a la importancia que los estudiantes asignan a la tarea, que puede estar relacionada con su utilidad, interés, importancia o valor personal.
La Teoría del Fluir, describe un estado óptimo de experiencia en el que los estudiantes están completamente inmersos y concentrados en una actividad. El estado de motivación intrínseca ocurre cuando hay un equilibrio entre los desafíos de la tarea y las habilidades del estudiante, las características del fluir incluyen concentración intensa, pérdida del sentido del tiempo, y una sensación de control. Las tareas que provocan el estado de fluir suelen ser desafiantes pero alcanzables y tienen un claro objetivo.
A su vez, la Teoría de la Motivación en la Enseñanza Superior, hace referencia a los enfoques en el aprendizaje de los estudiantes, los que adoptan un enfoque superficial cuando están motivados por factores extrínsecos como pasar el curso o evitar el fracaso. Esto a menudo resulta en un aprendizaje de baja calidad y una retención limitada, mientras que los estudiantes con un enfoque profundo están motivados por un interés intrínseco en el contenido y el deseo de comprenderlo plenamente, así lleva a una mayor comprensión y a un aprendizaje más duradero.
Otro punto teórico importante lo establece la Teoría de Piaget sobre el desarrollo cognitivo. Se centra en cómo los procesos de pensamiento se estructuran y evolucionan a partir de las interacciones entre el individuo y su entorno, lo que sugiere que las operaciones mentales se desarrollan a partir de acciones concretas que, a través de la experiencia y la internalización, se convierten en estructuras cognitivas más abstractas y complejas, a profundidad, las funciones cognitivas en dos grandes categorías: aspectos figurativos y aspectos operativos. Mientras que los aspectos figurativos están relacionados con la percepción y la representación de la realidad, mientras que los aspectos operativos se refieren a las acciones y las transformaciones que el sujeto puede realizar sobre los objetos para comprender sus propiedades y relaciones.
También es importante el contexto social y cultural en la motivación y el aprendizaje, según esta perspectiva, el aprendizaje es un proceso social, y la motivación se ve influida por la interacción con pares, profesores y la cultura en general y de otro lado, la motivación de los estudiantes puede aumentar cuando trabajan en tareas dentro de su Zona de Desarrollo Próximo, (ZDP) donde pueden tener éxito con el apoyo de otros. Finalmente, la gamificación se refiere al uso de elementos de juego en contextos no lúdicos para aumentar la motivación; esta metodología educativa ha ganado popularidad como estrategia para involucrar a los estudiantes de manera más activa.(26,27,28,29,30,31)
Los elementos de gamificación son puntos, insignias, tablas de clasificación, y desafíos diseñados para aumentar la motivación extrínseca e intrínseca, es por ello por lo que la gamificación puede aumentar la motivación y el compromiso de los estudiantes al hacer el aprendizaje más interactivo y entretenido, aunque su efectividad a largo plazo depende de cómo se implemente. En consecuencia, al pensar en la motivación en la enseñanza media y superior se puede concluir que es multidimensional, considerando factores intrínsecos y extrínsecos, contextuales y personales, comprender estos aspectos es crucial para diseñar estrategias pedagógicas efectivas que fomenten un aprendizaje profundo y duradero en los estudiantes.(32,33,34,35,36,37)
La Taxonomía de Bloom para la era digital facilita la estructuración de los resultados de aprendizaje y permite a los docentes evaluar de manera más precisa el desarrollo cognitivo de los estudiantes en un entorno digital, es entonces que, las actividades digitales, al estar alineadas con los niveles de la taxonomía, contribuyen a un aprendizaje más significativo y centrado en el estudiante, promoviendo la autonomía y la autoeficacia en el proceso educativo.
En este sentido, las intervenciones educativas pueden desempeñar un papel fundamental en el fortalecimiento de las características individuales de los estudiantes y en el acceso a recursos de apoyo que les permitan enfrentar los desafíos digitales.
Destaca la importancia de desarrollar habilidades y autoeficacia, unido al interés de fomentar la creación de entornos de apoyo que incluyan a adultos capaces de ofrecer asistencia en la resolución de conflictos digitales. Los resultados indican que una intervención educativa diseñada para promover la resiliencia digital fue efectiva para mejorar las habilidades digitales, la autoeficacia con la tecnología y la disposición a buscar ayuda ante problemas digitales. Después de la intervención, los estudiantes se mostraron más preparados para evaluar información digital y enfrentarse a situaciones desafiantes en línea, también expresaron una mayor disposición a apoyar a sus pares y a buscar ayuda en adultos de confianza, como padres y maestros.(38,39,40,41,42,43)
MÉTODO
El presente análisis tiene como propósito examinar la relación entre el tiempo dedicado a redes sociales y la percepción de calidad educativa y satisfacción en estudiantes, así como su motivación hacia el aprendizaje. El estudio se fundamenta en la Teoría de la Autodeterminación y la Teoría de la Motivación en la Enseñanza Superior, con el fin de identificar cómo el uso de redes sociales puede influir en la motivación intrínseca y extrínseca de los estudiantes y, en consecuencia, en su rendimiento académico.
Para llevar a cabo esta investigación y entender cómo estudian y aprende el estudiantado propiciando un punto de convergencia entre el colegio y la universidad, se eligieron de acuerdo con el orden demográfico algunas de las ciudades capitales de Colombia, entre las que se encuentran las siguientes:
|
Tabla 1. Ciudades capitales |
||
|
Capital |
Departamento |
Población |
|
Bogotá |
Cundinamarca |
7 715 778 |
|
Medellín |
Antioquia |
2 490 164 |
|
Cali |
Valle del Cauca |
2 205 680 |
|
Barranquilla |
Atlántico |
1 273 646 |
|
Cartagena |
Bolívar |
914 552 |
|
Soacha |
Cundinamarca |
749 034 |
El valor demográfico de estas 6 poblaciones permitió establecer la muestra a investigar. Por proporción de la muestra, el número de colegios que se abordaron en cada ciudad fue la siguiente: Bogotá 11, Medellín 3, Cali 3, Barranquilla 2, Cartagena 1 y Soacha Cundinamarca 1. Se abordaron estudiantes distribuidos equitativamente entre los grados 11, 10 y 9. Al final se tuvo una muestra total de 420 estudiantes de colegio, de igual forma se analizaron 400 estudiantes distribuidos en las mismas ciudades, quienes cursan primer semestre en la Universidad de Bogotá Jorge Tadeo Lozano UTadeo y la Universidad Pontificia Bolivariana UPB, en carreras correspondientes al área Administrativa (100), área de Ingenierías (100), área del Arte (100) y área de las Ciencias Sociales (100).
Se adoptó una metodología mixta, sobre la fase cualitativa predominó es el sesgo etnográfico, por lo cual todo el trabajo de campo tuvo como base la observación en todas sus formas, con el propósito de lograr registrar la realidad, analizar con detenimiento o de manera sencilla. Finalmente, para apoyar el trabajo de campo se utilizaron las metodologías de las 5 whys, el flow analysis, el shadowing, el personal inventory, el collage y draw the experience. En contraste, para la fase cuantitativa sobre el uso de métodos, la investigación fue del tipo transversal, empleando la prueba chi-cuadrado para medir la independencia entre variables categóricas relacionadas con el uso de redes sociales y diversos aspectos del aprendizaje.
Sobre las variables categóricas de la fase cuantitativa: 1) tiempo en redes sociales mide la cantidad de tiempo diario dedicado a plataformas de redes sociales; 2) percepción de la calidad educativa, es la valoración subjetiva de los estudiantes sobre la calidad de la educación recibida y 3) motivación hacia el aprendizaje es la evaluación de aspectos como el ánimo, la importancia asignada al estudio y la satisfacción general.
RESULTADOS Y DISCUSIÓN
Los resultados obtenidos a través de la prueba chi-cuadrado muestran que el tiempo diario dedicado a redes sociales tiene una influencia significativa sobre varios aspectos de la percepción de los estudios y la motivación académica.
La relación entre el tiempo diario que se dedica a redes sociales y la frecuencia con la que los estudiantes hablan de lo aprendido es estadísticamente significativa, este hallazgo sugiere que el tiempo invertido en redes sociales puede influir en el comportamiento de los estudiantes al compartir sus conocimientos o experiencias de aprendizaje. Ahora bien, la frecuencia con la que se habla de lo aprendido podría estar determinada por el tipo de contenido consumido en redes sociales y las interacciones que se tienen en estas plataformas, que actúan como un espacio para la discusión y la reflexión.(44,45,46,47)
Sobre el tiempo diario que se dedica a redes sociales tiene una relación significativa con el estado de ánimo hacia el estudio, lo que sugiere que el uso de redes sociales, puede tener un impacto en el estado emocional de los estudiantes con respecto a su disposición para el estudio. Los estudiantes que pasan más tiempo en redes sociales pueden experimentar una disminución en su motivación para realizar actividades académicas o, por el contrario, encontrar en redes un estímulo que mejore su disposición para estudiar.
La relación entre el tiempo en redes sociales y el ánimo al estudiar presenta detalles adicionales que indican una dependencia significativa, este análisis más profundo permite observar cómo el tiempo en redes se asocia con variaciones específicas del estado de ánimo y la motivación hacia el estudio, proporciona un panorama más detallado de la influencia que pueden tener las interacciones en plataformas sociales.(48,49,50,51,52,53)
El tiempo diario que se dedica a redes sociales también muestra una relación significativa con la importancia asignada al estudio, lo que indica que los estudiantes que pasan más tiempo en redes tienden a valorar de manera distinta la importancia del estudio en comparación con aquellos que pasan menos tiempo. El uso excesivo de redes podría estar asociado con una disminución en la importancia que se le da al aprendizaje académico formal.
Existe una relación significativa entre el tiempo en redes sociales y la satisfacción con la calidad del estudio, los estudiantes que dedican más tiempo a las redes, tienden a tener percepciones diferentes de la calidad de su educación, sobresale este hallazgo sugiere que el uso de redes podría influir en cómo se evalúa la experiencia educativa en general (tabla 2).
|
Tabla 2. Análisis Chi Cuadrado de las variables del estudio. |
||||
|
Variable |
Variable |
Grados de Libertad |
X2 prueba |
p |
|
Redes-tiempo diario |
Aprendizaje-Habla de lo aprendido |
3,00 |
8,27 |
0,0408 |
|
Redes-tiempo diario |
Estudiar-Ánimo |
3,00 |
11,23 |
0,0105 |
|
Redes-tiempo diario |
Estudiar-Ánimo. Detalle |
27,00 |
50,24 |
0,0043 |
|
Redes-tiempo diario |
Estudiar-importancia |
12,00 |
33,35 |
0,0009 |
|
Redes-tiempo diario |
Estudiar-satisfacción calidad |
12,00 |
41,28 |
0,0000 |
|
Redes-tiempo diario |
Estudiar-preferencia tipo |
6,00 |
18,94 |
0,0043 |
|
Redes-tiempo diario |
Estudiar-aplica método |
3,00 |
15,15 |
0,0017 |
|
Redes-tiempo diario |
Estudiar-Compañía |
3,00 |
11,44 |
0,0096 |
|
Redes-tiempo diario |
Estudiar-actitud |
3,00 |
26,88 |
0,0000 |
|
Redes-tiempo diario |
Estudiar-actitud. Detalle |
24,00 |
61,49 |
0,0000 |
|
Redes-tiempo diario |
Estudiar-considera Redes como recurso |
3,00 |
15,61 |
0,0014 |
|
Redes-tiempo diario |
Estudiar-tiempo libre |
48,00 |
87,97 |
0,0004 |
|
Redes-tiempo diario |
Carrera-preferencia nivel educativo |
6,00 |
16,08 |
0,0133 |
|
Redes-tiempo diario |
Evaluación-Ánimo |
3,00 |
22,72 |
0,0000 |
|
Redes-tiempo diario |
Evaluación-Ánimo. Detalle |
27,00 |
82,93 |
0,0000 |
|
Redes-tiempo diario |
Estudios profesionales-gustaría |
3,00 |
10,88 |
0,0124 |
|
Redes-tiempo diario |
Estudios profesionales-interés |
42,00 |
61,99 |
0,0240 |
|
Redes-tiempo diario |
Rendimiento-institución reconocimiento |
6,00 |
13,59 |
0,0346 |
|
Redes-tiempo diario |
Rendimiento-interés buenos resultados |
3,00 |
9,62 |
0,0221 |
|
Redes-tiempo diario |
Sexo |
6,00 |
19,73 |
0,0031 |
|
Redes-tiempo diario |
Ciudad |
18,00 |
44,39 |
0,0005 |
|
Redes-tiempo diario |
Institución |
45,00 |
78,33 |
0,0015 |
|
Redes-tiempo diario |
Grado |
6,00 |
25,25 |
0,0003 |
|
Redes-genera contenido |
Estudiar-aplica método |
1,00 |
4,27 |
0,0389 |
|
Redes-genera contenido |
Estudiar-Compañía |
1,00 |
4,80 |
0,0284 |
|
Redes-genera contenido |
Estudiar-tiempo libre |
16,00 |
54,33 |
0,0000 |
|
Redes-genera contenido |
Evaluación-Ánimo. Detalle |
9,00 |
17,40 |
0,0428 |
|
Redes-genera contenido |
Estudios profesionales-posibilidad |
2,00 |
11,12 |
0,0038 |
|
Redes-genera contenido |
Estudios profesionales-interés |
14,00 |
29,10 |
0,0101 |
|
Redes-genera contenido |
Rendimiento-interés buenos resultados |
1,00 |
4,06 |
0,0440 |
|
Redes-genera contenido |
Rendimiento-Perder materia/grado |
1,00 |
4,59 |
0,0321 |
|
Redes-genera contenido |
Sexo |
2,00 |
6,37 |
0,0413 |
|
Redes-genera contenido |
Núcleo familiar |
9,00 |
21,67 |
0,0100 |
|
Redes-genera contenido |
Institución |
15,00 |
27,59 |
0,0243 |
|
Redes sociales favoritas |
Padres-educación |
16,00 |
46,94 |
0,0001 |
|
Redes sociales favoritas |
Estudiar-tiempo diario |
12,00 |
25,76 |
0,0116 |
|
Redes sociales favoritas |
Carrera-lugar estudio |
4,00 |
10,28 |
0,0359 |
|
Redes sociales favoritas |
Sexo |
8,00 |
33,47 |
0,0001 |
|
Redes sociales favoritas |
Ciudad |
24,00 |
36,73 |
0,0465 |
|
Redes sociales favoritas |
Institución |
60,00 |
196,97 |
0,0000 |
|
Redes sociales favoritas |
Grado |
8,00 |
16,21 |
0,0395 |
|
Redes-genera contenido |
Estudiar-recurso digital más usado |
12,00 |
32,42 |
0,0012 |
La gran mayoría de estudiantes encuestados equivalente al 73,11 %, indicó que, en efecto, siempre hay alguien alrededor que los motiva a estudiar dentro de su núcleo familiar y enfatizaron en los padres de familia, quienes se constituyen como las llamadas principales fuentes motivacionales de este grupo poblacional. Ahora bien, vale la pena mencionar que, aunque el bienestar familiar no es la mayor motivación para seguir estudiando entre los jóvenes, sí es protagonista en promover la importancia del estudio para alcanzar lo esperado.
En cuanto a nivel de formación de los padres el mayor porcentaje está en el nivel universitario, lo que les permite contar con una calidad de vida relacionada con el grado educativo. Este hecho genera una conducta de los jóvenes hacia su compromiso con el estudio al seguir los patrones comportamentales de su entorno. Por tanto, se puede concluir que las motivaciones escolares intrínsecas se relacionan con las emociones y esto a su vez, puede predecir el rendimiento académico y desarrollo personal de los estudiantes, lo cual se contraste con la Teoría de la Autodeterminación (TAD).
Sin embargo, cabe mencionar que el 26,89 % afirma que nadie los motiva a estudiar, lo cual demuestra una carencia en los modelos que tienen los jóvenes a su alrededor sobre los hábitos hacia el estudio. Así mismo, se analizó acerca de qué tan buena es la relación de los estudiantes con los docentes y cómo ellos se convierten en motivadores en cuanto a tener hábitos de estudio. El 48,23 % de los encuestados demostró respeto, admiración, escucha y obediencia hacia los docentes. Por tanto, estos llegan a representar un modelo del cual les es posible aprender, gracias a la seguridad, el apoyo y el compromiso que les generan a los jóvenes en sus estudios.
Unido a ello, un 23,61 % de los estudiantes manifestaron tener confianza hacia los docentes, lo que demuestra que los estudiantes tienen una comunicación más abierta, sincera y motivante en el marco de ambientes óptimos para el buen desempeño en el aprendizaje. Además, el 14,59 % consideró que en sus docentes existe un rol de autoridad y son vistos como mediadores importantes en su proceso de aprendizaje, esto se desprende de una función netamente autoritaria.
De otro lado, se indagó si tanto el crecimiento personal y profesional, las oportunidades laborales o la mejora de su situación familiar eran condiciones que afectaban el querer estudiar. Los resultados revelaron que la gran mayoría de los estudiantes comprendida por un 67 % están de acuerdo con que el crecimiento profesional es la principal fuente de motivación para estudiar, seguido del crecimiento personal, las oportunidades laborales y finalmente, mejorar su situación familiar.
Es indispensable resaltar la importancia que los jóvenes le dan al hecho de estudiar, dado que gracias a ello se proyectan en el mediano plazo como profesionales y este hecho sin duda es uno de sus mayores logros, porque son conscientes que es una manera de alcanzar estabilidad a nivel personal, laboral y familiar. Ahora bien, a pesar de que viven el día a día, saben que, en la actual sociedad, el hecho de contar con una formación profesional les generará oportunidades tanto en el interior como en el exterior del país, lo cual se contrasta con la Teoría de las Metas de Logro.
El crecimiento personal se manifiesta como una de las principales fuentes motivacionales para que las personas quieran estudiar. Los estudiantes perciben que es más importante desarrollarse desde el punto de vista profesional, porque esto asegura su desarrollo en otras áreas, independientemente de su situación familiar, lo cual contrasta con la Teoría de la Expectativa-Valor.
En cuanto a la relación con los compañeros de clase visto como fuente de motivación que impacta los estados de ánimo, el 50,25 % de los estudiantes dicen tener una excelente relación de amistad con sus compañeros. Por otro lado, el 24,09 % de los estudiantes reportan ser tolerantes con sus compañeros, debido a la competencia comportamental que se suele incrementar cuando se entablan interacciones sociales con los grupos de pares y otros colectivos. De igual manera, en cuanto a la necesidad de construir relaciones de trabajo, un 16,4 % de los estudiantes advierte la necesidad de tener este tipo de relaciones, lo que desencadena en un crecimiento en sus proyectos de vida personal, tal como lo señala la Teoría de Vygotsky, (54) sobre la importancia del contexto social y cultural en la motivación y el aprendizaje.
Frente a la pregunta de qué tan importante para la vida es estudiar, el 86 % de los encuestados afirmaron que es importante y consideran que estudiar es una actividad necesaria y que adquiere un gran valor para ellos permitiendo el desarrollo personal y emocional, con lo cual se benefician la creatividad, los procesos de socialización con los demás compañeros y el mejoramiento de las habilidades de comunicación y sociales.
Las relaciones significativas encontradas entre el uso de redes sociales y diferentes aspectos del estudio sugieren que el tiempo dedicado a estas plataformas no solo influye en la disposición emocional hacia el aprendizaje, sino también en la percepción del entorno académico. A continuación, se entrelazan las teorías psicológicas y educativas que respaldan la necesidad de un uso equilibrado de redes sociales, ya que un uso excesivo o mal enfocado podría perjudicar la valoración que los estudiantes tienen sobre su propia educación.
El uso de redes sociales parece estar relacionado con una menor percepción de la calidad educativa y una disminución en la motivación hacia el aprendizaje. Esto se interpreta bajo el marco de la Teoría de la Autoeficacia, la cual postula que la creencia en la capacidad de éxito incide en la motivación y persistencia en las tareas. Se advierte que un uso excesivo de redes podría disminuir la percepción de autoeficacia, llevando a los estudiantes a evaluar sus estudios como menos relevantes y de menor calidad. De igual forma, se sugiere que el desequilibrio en la percepción de la calidad educativa provocado por el uso de redes puede abordarse mediante estrategias pedagógicas que integren herramientas digitales, con el fin de mejorar la relevancia percibida y conectar el entorno académico con las expectativas de los estudiantes, como propone la Teoría del Fluir.
La Teoría de las Metas de Logro establece que los estudiantes pueden estar motivados por metas de rendimiento o de dominio, aquellos que pasan mucho tiempo en redes sociales podrían desarrollar una mentalidad de rendimiento, buscando validación externa en lugar de aprendizaje intrínseco, lo que lleva a que valoren menos el estudio en términos de desarrollo personal. Alternativamente, si el uso de redes se enfoca en la búsqueda de información educativa o en la conexión con expertos, la percepción de importancia del estudio podría incrementarse.
Así, tal como se destaca que el conocimiento se construye a partir de la acción, se puede argumentar que las interacciones en redes sociales actúan como una serie de “acciones figurativas” que pueden influir en las operaciones cognitivas más complejas, como la valoración de la calidad educativa, en este sentido, a medida que el estudiantado interiorizan sus experiencias en redes, es posible que las estructuras cognitivas que utilizan para evaluar su entorno académico también se modifiquen, tal como se describe en la relación entre percepción y concepto sobre el desarrollo cognitivo.
El uso excesivo de redes sociales podría generar distracciones o fomentar estados de ánimo negativos (ansiedad o fatiga) que afectan la disposición para estudiar, sin embargo, en ciertos casos, las redes pueden actuar como un refuerzo positivo si se utilizan para obtener recursos académicos o como un espacio de interacción con otros estudiantes, lo cual podría incrementar la motivación, ahora bien, lo anterior contrasta con la Teoría de la Autoeficacia, donde se establece que el estado de ánimo influye en la percepción de autoeficacia y, por ende, en la motivación para llevar a cabo una tarea.
El ánimo al estudiar puede verse influido por factores como la percepción de apoyo, la comparación social y el tipo de contenido consumido en redes, en consecuencia, la Teoría de la Expectativa-Valor, sugiere que los estudiantes se ven motivados cuando creen que pueden tener éxito en sus estudios y cuando asignan un alto valor a la tarea. Si el tiempo en redes se asocia con contenido que promueve hábitos positivos de estudio o muestra modelos de éxito académico, el ánimo puede verse reforzado, no obstante, si el contenido promueve comparaciones sociales negativas o actitudes de evitación, podría reducir la motivación hacia el estudio.
Ahora bien, la satisfacción con la calidad del estudio podría verse afectada por la información que los estudiantes obtienen en redes sobre su entorno educativo, comparaciones con otros contextos o la exposición a información negativa. La Teoría del Fluir, destaca que la satisfacción con una actividad se incrementa cuando existe un equilibrio entre desafío y habilidades, así como un entorno que promueve el compromiso, se advierte que si el uso de redes genera una percepción de que el entorno académico no cumple con estas expectativas. La satisfacción se ve reducida, además, entre los aspectos descriptivos, el bienestar familiar se encuentra muy relacionado con la promoción de hábitos de estudio, dado que lo relacionan con el éxito profesional. Sumado a este hecho, cabe resaltar que dado los jóvenes tienen muy en cuenta el grado de preparación de sus padres y este ejemplo, también lo relacionan con el éxito, fomentando una mayor responsabilidad hacia sus actividades académicas.
Los docentes se convierten en el modelo a seguir para el aprendizaje, gracias al apoyo, la confianza y la buena comunicación que dicen tener de estos, además, los jóvenes son conscientes que, al alcanzar el desarrollo profesional, se abre la puerta a la posibilidad de conseguir el éxito en otros aspectos de su vida. El buen relacionamiento con sus compañeros y la tolerancia impacta directamente los estados anímicos positivos, lo cual se traduce como una fuente de motivación a la labor desarrollada.
CONCLUSIONES
Entre las conclusiones sobre las relaciones específicas de las variables analizadas, el hablar de lo aprendido es un indicador de un proceso de consolidación del conocimiento. La Teoría Sociocultural, resalta que el aprendizaje ocurre a través de la interacción social y la transmisión de conocimientos, dado que las redes sociales son una plataforma donde se comparten ideas y experiencias, es probable que aquellos estudiantes que pasan más tiempo en redes tengan mayor predisposición a participar en discusiones o reflexiones sobre lo que aprenden, no obstante, esto puede depender del tipo de interacciones que se den en estas plataformas.
En esta investigación destaca la necesidad de mejorar tanto las habilidades digitales como la autoeficacia para navegar desafíos tecnológicos, y enfatiza la importancia de contar con un entorno de apoyo que permita a los estudiantes buscar ayuda cuando enfrenten dificultades, además, se subraya que las intervenciones educativas pueden tener un impacto significativo en la preparación de los jóvenes para vivir en un mundo cada vez más digitalizado, lo que contribuye a su desarrollo socioemocional y académico.
Las presentes conclusiones respaldan la necesidad de políticas educativas que promuevan la resiliencia digital en las aulas y que incluyan programas de orientación para padres y docentes sobre cómo discutir los desafíos digitales con los estudiantes y cómo crear comunidades de apoyo en línea. En correspondencia con las conclusiones y dado el creciente uso de redes sociales y tecnologías digitales en el ámbito educativo, se recomienda que futuras investigaciones profundicen en la forma en que las herramientas digitales impactan la motivación académica de los estudiantes, tanto a nivel intrínseco como extrínseco. Por ello, se sugiere realizar estudios longitudinales que analicen la evolución de la motivación a lo largo de la carrera académica, considerando la influencia de factores como la autonomía en el uso de tecnologías y la percepción de competencia en ambientes virtuales.
REFERENCIAS BIBLIOGRÁFICAS
1. Al-Obaidi R. Use of social media by dental students: A comparative study. Clinical Epidemiology and Global Health. 2024;26:101559. https://doi.org/10.1016/j.cegh.2024.101559
2. Allal-Chérif O, Climent JC, Berenguer KJU. Born to be sustainable: How to combine strategic disruption, open innovation, and process digitization to create a sustainable business. Journal of Business Research. 2023;154:113379. https://doi.org/10.1016/j.jbusres.2022.113379
3. Allal-Chérif O, Guaita-Martínez JM, Sansaloni EM. Sustainable esports entrepreneurs in emerging countries: Audacity, resourcefulness, innovation, transmission, and resilience in adversity. Journal of Business Research. 2024;171:114382. https://doi.org/10.1016/j.jbusres.2023.114382
4. Arenas Á, Ray G, Hidalgo A, Urueña A. How to keep your information secure? Toward a better understanding of users security behavior. Technological Forecasting and Social Change. 2024;198:123028. https://doi.org/10.1016/j.techfore.2023.123028
5. Ariefdjohan M, Reid D, Fritsch S. Youth Digital Dilemmas: Exploring the Intersection Between Social Media and Anxiety. Pediatric Clinics of North America. 2024. https://doi.org/10.1016/j.pcl.2024.09.006
6. Bernardi E, Visioli F. Fostering wellbeing and healthy lifestyles through conviviality and commensality: Underappreciated benefits of the Mediterranean Diet. Nutrition Research. 2024;126:46-57. https://doi.org/10.1016/j.nutres.2024.03.007
7. Bezençon V, Santo AD, Holzer A, Lanz B. Escape Addict: A digital escape room for the prevention of addictions and risky behaviors in schools. Computers & Education. 2023;200:104798. https://doi.org/10.1016/j.compedu.2023.104798
8. Chamizo-Nieto MT, Arrivillaga C, Gómez-Hombrados J, Rey L. Preventing cyberbullying in victims: What role do cognitive coping strategies play in boys and girls? Children and Youth Services Review. 2024;163:107751. https://doi.org/10.1016/j.childyouth.2024.107751
9. Chinivar S, M.S R, J.S A, K.R V. Online offensive behaviour in socialmedia: Detection approaches, comprehensive review and future directions. Entertainment Computing. 2023;45:100544. https://doi.org/10.1016/j.entcom.2022.100544
10. Chochol MD, Gandhi K, Croarkin PE. Social Media and Anxiety in Youth: A Narrative Review and Clinical Update. Child and Adolescent Psychiatric Clinics of North America. 2023;32(3):613-30. https://doi.org/10.1016/j.chc.2023.02.004
11. Ciliberti S, Frascarelli A, Polenzani B, Brunori G, Martino G. Digitalisation strategies in the agri-food system: The case of PDO Parmigiano Reggiano. Agricultural Systems. 2024;218:103996. https://doi.org/10.1016/j.agsy.2024.103996
12. Desimoni M, Papa D, Lasorsa C, Milioni M, Ceravolo R. Computer user profiles in early adolescence and digitally assessed mathematics: A latent class analysis. Computers in Human Behavior Reports. 2024;13:100369. https://doi.org/10.1016/j.chbr.2024.100369
13. Diro A, Kaisar S, Vasilakos AV, Anwar A, Nasirian A, Olani G. Anomaly detection for space information networks: A survey of challenges, techniques, and future directions. Computers & Security. 2024;139:103705. https://doi.org/10.1016/j.cose.2024.103705
14. Flynn S, Maher RD, Byrne J. Child protection and welfare risks and opportunities related to disability and internet use: Broadening current conceptualisations through critical literature review. Children and Youth Services Review. 2024;157:107410. https://doi.org/10.1016/j.childyouth.2023.107410
15. Gandhi M, Kar AK. Dress to impress and serve well to prevail – Modelling regressive discontinuance for social networking sites. International Journal of Information Management. 2024;76:102756. https://doi.org/10.1016/j.ijinfomgt.2024.102756
16. Gebremariam HT, Dea P, Gonta M. Digital socialization: Insights into interpersonal communication motives for socialization in social networks among undergraduate students. Heliyon. 2024;10(20):e39507. https://doi.org/10.1016/j.heliyon.2024.e39507
17. Gennari R, Matera M, Morra D, Melonio A, Rizvi M. Design for social digital well-being with young generations: Engage them and make them reflect. International Journal of Human-Computer Studies. 2023;173:103006. https://doi.org/10.1016/j.ijhcs.2023.103006
18. Geržičáková M, Dedkova L, Mýlek V. What do parents know about children’s risky online experiences? The role of parental mediation strategies. Computers in Human Behavior. 2023;141:107626. https://doi.org/10.1016/j.chb.2022.107626
19. Gonçalves D, Pais P, Gerling K, Guerreiro T, Rodrigues A. Social gaming: A systematic review. Computers in Human Behavior. 2023;147:107851. https://doi.org/10.1016/j.chb.2023.107851
20. Gui M, Gerosa T, Argentin G, Losi L. Mobile media education as a tool to reduce problematic smartphone use: Results of a randomised impact evaluation. Computers & Education. 2023;194:104705. https://doi.org/10.1016/j.compedu.2022.104705
21. Gupta M, Dennehy D, Parra CM, Mäntymäki M, Dwivedi YK. Fake news believability: The effects of political beliefs and espoused cultural values. Information & Management. 2023;60(2):103745. https://doi.org/10.1016/j.im.2022.103745
22. Hardof-Jaffe S, Amzalag M. Beyond school: The role of technology in K-12 students’ lives and informal learning. International Journal of Child-Computer Interaction. 2024;42:100692. https://doi.org/10.1016/j.ijcci.2024.100692
23. Jethava G, Rao UP. Exploring security and trust mechanisms in online social networks: An extensive review. Computers & Security. 2024;140:103790. https://doi.org/10.1016/j.cose.2024.103790
24. Cuenca, Álvarez, Ontaneda, Ontaneda & Ontaneda. La Taxonomía de Bloom para la era digital: actividades digitales docentes en octavo, noveno y décimo grado de Educación General Básica (EGB) en la Habilidad de Comprender. 2021. Revista Espacios, 42 (11). DOI: https://doi.org/10.48082/espacios-a21v42n11p02
25. Dweck, C.S. Motivational processes affecting learning. 1986. American Psychologist, 41, 1040-1048. DOI: https://doi.org/10.1037/0003-066X.41.10.1040
26. Jiménez GA, Peñate AG. Tecnologías sociales en la gestión del patrimonio cultural de la Universidad de Matanzas. ReNoSCol. 2022;1(3):54-68. http://www.eumed.net/rev/renoscol.html
27. Johri A, Sayal A, N C, Jha J, Aggarwal N, Pawar D, et al. Crafting the techno-functional blocks for Metaverse - A review and research agenda. International Journal of Information Management Data Insights. 2024;4(1):100213. https://doi.org/10.1016/j.jjimei.2024.100213
28. Lin S (Lamson). The “loneliness epidemic”, intersecting risk factors and relations to mental health help-seeking: A population-based study during COVID-19 lockdown in Canada. Journal of Affective Disorders. 2023;320:7-17. https://doi.org/10.1016/j.jad.2022.08.131
29. Lorés R. Mediating expert knowledge: The use of pragmatic strategies in digital research digests. Journal of Pragmatics. 2024;232:26-40. https://doi.org/10.1016/j.pragma.2024.08.007
30. Lu H, Chu H. Let the dead talk: How deepfake resurrection narratives influence audience response in prosocial contexts. Computers in Human Behavior. 2023;145:107761. https://doi.org/10.1016/j.chb.2023.107761
31. Lucci A, Osti A. Exit (digital) humanity: Critical notes on the anthropological foundations of “digital humanism”. Journal of Responsible Technology. 2024;17:100077. https://doi.org/10.1016/j.jrt.2024.100077
32. María LS, Rutten K, Aliagas-Marín C. Youth’s experiences with books: Orientations towards digital spaces of literary socialisation. Poetics. 2024;104:101892. https://doi.org/10.1016/j.poetic.2024.101892
33. Mazya TM, Nurrochmat DR, Kolopaking LM, Satria A, Dharmawan AH. Finding a Neue Gemeinschaft in rural Indonesia: A discussion of forest community digital transformation. Forest Policy and Economics. 2023;148:102913. https://doi.org/10.1016/j.forpol.2023.102913
34. Mohammed SY, Aljanabi M, Gadekallu TR. Navigating the Nexus: A systematic review of the symbiotic relationship between the metaverse and gaming. International Journal of Cognitive Computing in Engineering. 2024;5:88-103. https://doi.org/10.1016/j.ijcce.2024.02.001
35. Nawaz S, Bhowmik J, Linden T, Mitchell M. Adapting to the new normal: Understanding the impact of COVID-19 on technology usage and human behaviour. Entertainment Computing. 2024;51:100726. https://doi.org/10.1016/j.entcom.2024.100726
36. Neuwirth RJ. Prohibited artificial intelligence practices in the proposed EU artificial intelligence act (AIA). Computer Law & Security Review. 2023;48:105798. https://doi.org/10.1016/j.clsr.2023.105798
37. Phanniphong K, Niangchaem L, Na-Nan K, Arunyaphum A. Unraveling the complexity of cyberbullying: Development and validation of a comprehensive questionnaire. Transnational Corporations Review. 2024;16(3):200073. https://doi.org/10.1016/j.tncr.2024.200073
38. Rico-Juan JR, Peña-Acuña B, Navarro-Martinez O. Holistic exploration of reading comprehension skills, technology and socioeconomic factors in Spanish teenagers. Heliyon. 2024;10(12):e32637. https://doi.org/10.1016/j.heliyon.2024.e32637
39. Roffarello AM, Russis LD. Teaching and learning “Digital Wellbeing”. Future Generation Computer Systems. 2023;149:494-508. https://doi.org/10.1016/j.future.2023.08.003
40. Rossi A, Carli R, Botes MW, Fernandez A, Sergeeva A, Chamorro LS. Who is vulnerable to deceptive design patterns? A transdisciplinary perspective on the multi-dimensional nature of digital Computer Law & Security Review. 2024;55:106031. https://doi.org/10.1016/j.clsr.2024.106031
41. Saif ANM, Purbasha AE. Cyberbullying among youth in developing countries: A qualitative systematic review with bibliometric analysis. Children and Youth Services Review. 2023;146:106831. https://doi.org/10.1016/j.childyouth.2023.106831
42. Santos JFP dos, Williamson PJ. Beyond connectivity: Artificial intelligence and the internationalisation of digital firms. Information and Organization. 2024;34(4):100538. https://doi.org/10.1016/j.infoandorg.2024.100538
43. Shaheer N, Chen Y, Kim H, Li S. Disguise or disclose? How identities of individual entrepreneurs on digital platforms influence their international success. Journal of International Management. 2024;30(2):101132. https://doi.org/10.1016/j.intman.2024.101132
44. Shannon G, Basu P, Peters LER, Clark-Ginsberg A, Delgado TMH, Gope R, et al. Think global, act local: using a translocal approach to understand community-based organisations’ responses to planetary health crises during COVID-19. The Lancet Planetary Health. 2023;7(10):e850-8. https://doi.org/10.1016/S2542-5196(23)00193-6
45. Teng TH, Varathan KD, Crestani F. A comprehensive review of cyberbullying-related content classification in online social media. Expert Systems with Applications. 2024;244:122644. https://doi.org/10.1016/j.eswa.2023.122644
46. Teo SA. How to think about freedom of thought (and opinion) in the age of AI. Computer Law & Security Review. 2024;53:105969. https://doi.org/10.1016/j.clsr.2024.105969
47. Viano C. Context-based civic blockchain: Localising blockchain for local civic participation. Digital Geography and Society. 2024;6:100090. https://doi.org/10.1016/j.diggeo.2024.100090
48. Wang S, Yang D, Shehata B, Li M. Exploring effects of intelligent recommendation, interactivity, and playfulness on learning engagement: An application of TikTok considering the meditation of anxiety and moderation of virtual reward. Computers in Human Behavior. 2023;149:107951. https://doi.org/10.1016/j.chb.2023.107951
49. Wang W, Wang Y, Shao K, Lei Z, Cheng L, Wang F, et al. Global, regional, and national burden of bullying related mental disorders of adolescent from 1990 to 2019: A systematic analysis for the Global Burden of Disease Study 2019. Psychiatry Research. 2024;341:116154. https://doi.org/10.1016/j.psychres.2024.116154
50. Xiao Y, Yang Y, Xu H, Li S. Empirical insights into the interaction effects of groups at high risk of depression on online social platforms with NLP-based sentiment analysis. Data and Information Management. 2024;100080. https://doi.org/10.1016/j.dim.2024.100080
51. Ylipulli J, Pouke M, Ehrenberg N, Keinonen T. Public libraries as a partner in digital innovation project: Designing a virtual reality experience to support digital literacy. Future Generation Computer Systems. 2023;149:594-605. https://doi.org/10.1016/j.future.2023.08.001
52. Young R, Tully M, Parris L, Ramirez M, Bolenbaugh M, Hernandez A. Barriers to mediation among U.S. parents of adolescents: A mixed-methods study of why parents do not monitor or restrict digital media use. Computers in Human Behavior. 2024;153:108093. https://doi.org/10.1016/j.chb.2023.108093
53. Zhang S, Wang Q, Xiao Y, Zhang Y. Internet exposure during adolescence and age at first marriage. Journal of Asian Economics. 2023;84:101569. https://doi.org/10.1016/j.asieco.2022.101569
54. Jiménez GA. Aportes del enfoque histórico-cultural a la gestión educativa del patrimonio. RIIED. 2022;3(1):75-85. https://www.riied.org/index.php/v1/article/view/33
FINANCIACIÓN
Ninguna.
CONFLICTO DE INTERESES
Los autores declaran que no existe conflicto de intereses.
CONTRIBUCIÓN DE AUTORÍA
Conceptualización: Mónica Eugenia Peñalosa Otero, Carlos Andrés Arango Lozano, Isabel Cristina Flores Rueda, Armando Sánchez Macías, Javier Mauricio García Mogollón.
Curación de datos: Mónica Eugenia Peñalosa Otero, Carlos Andrés Arango Lozano, Isabel Cristina Flores Rueda, Armando Sánchez Macías, Javier Mauricio García Mogollón.
Análisis formal: Mónica Eugenia Peñalosa Otero, Carlos Andrés Arango Lozano, Isabel Cristina Flores Rueda.
Investigación: Mónica Eugenia Peñalosa Otero, Carlos Andrés Arango Lozano, Isabel Cristina Flores Rueda, Armando Sánchez Macías, Javier Mauricio García Mogollón.
Metodología: Armando Sánchez Macías, Javier Mauricio García Mogollón.
Administración del proyecto: Mónica Eugenia Peñalosa Otero, Carlos Andrés Arango Lozano.
Recursos: Isabel Cristina Flores Rueda, Armando Sánchez Macías, Javier Mauricio García Mogollón.
Software: Armando Sánchez Macías, Javier Mauricio García Mogollón.
Supervisión: Mónica Eugenia Peñalosa Otero, Carlos Andrés Arango Lozano, Isabel Cristina Flores Rueda.
Validación: Isabel Cristina Flores Rueda, Armando Sánchez Macías, Javier Mauricio García Mogollón.
Visualización: Mónica Eugenia Peñalosa Otero, Carlos Andrés Arango Lozano, Isabel Cristina Flores Rueda, Armando Sánchez Macías, Javier Mauricio García Mogollón.
Redacción – borrador original: Isabel Cristina Flores Rueda, Armando Sánchez Macías, Javier Mauricio García Mogollón.
Redacción – revisión y edición: Mónica Eugenia Peñalosa Otero, Carlos Andrés Arango Lozano.